皆さま、こんにちは🌞文京区議会議員(無所属)の宮野ゆみこです。
6月19日の週の活動報告をさせていただきます。
区議って普段何をしているのだろう、区政で今何が問題になっているのだろう、と思っていらっしゃる皆さまへ、少しでもそれらをお伝え出来ましたら幸いです。
🍀議会活動報告🍀
🌸自治制度・地域振興調査特別委員会
自治制度・地域振興調査特別委員会に初めて副委員長として出席しました。
この日の報告事項は以下の6つでした。
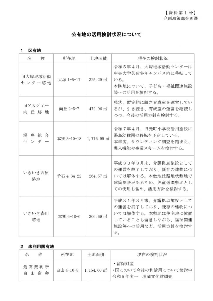
⒈ 公有地の活用検討状況について
⒉ 文京区公共施設等総合管理計画 の 見直し について
⒊ ふるさと納税制度に対する 対応について
⒋ 文京共創フィールドプロジェクト(B+)の実施結果について
⒌ 現下の経済変動に係る経済支援施策の実施結果について
⒍ 現下の経済変動に対応するための経営相談支援補助金について
特に1の公有地の活用検討状況は、皆さまにもぜひ一緒に考えていただきたい内容です。
文京区内では今、これらの土地の今後の活用について検討が進んでいます。
区有地については、かねてより障害のある子どもの放課後の居場所や障害者グループホームの整備を要望してきました。
特に精神疾患のある方を対象とした障害者グループホームの整備はなかなか進まず、今年やっと新規開設がありましたが、そこも4人定員ということでまだまだ足りません。
施設整備の計画があっても、周辺にお住いの方々の理解を得られず途中で断念したことなどもあり、整備には周辺の様々な環境も含め一定の難しさがあることを、前期4年間厚生委員会に所属して見てきた中で感じました。
今回挙がっている区有地の中で、旧大塚地域活動センターや旧アカデミー向丘跡地、湯島総合センターは、住宅街ではありません。
理事者は答弁でしきりに「地域の方のお声も聞きながら計画していく」とおっしゃっており、また他の委員の方からもそのような要望がたくさんありました。
しかし、もちろんそれも大切ではありますが、一方で、地域に関して要望すらできない、自分が住む地域を選ぶことすらできない方々がたくさんいらっしゃいます。
それらの現状もしっかりと念頭に置き、これだけまとまった公有地がたくさんあるのですから、早急に障害者グループホームの整備を進めていくことを改めて要望しました。
理事者からは、「重要な視点として捉える」「検討の中に含めて進めている」という答弁がありました。
今後も進行状況を注視してまいります。
また、旧大塚地域活動センター跡地においては、子ども福祉関連施設を整備する方向で検討が進んでいるとのことで、具体的には以前から待望されている第2のB-labが検討されており私もこれを歓迎しておりますが、一方で、障害のある子の居場所が不足している現状や、不登校や長期欠席の児童生徒が急増している現状を踏まえて、B-labのみでなく、ふれあい教室、そよかぜ、教育に関する相談窓口など、教育センターの機能をより利用しやすくするため、大塚地区においてもこれらの機能を整備していくことを要望しました。
地域偏在の是正や相談体制の拡充という点からもぜひ進めていただくよう働きかけてまいります。
最後に、この日の報告には挙がっていませんが、本駒込2丁目にも未利用国有地があり、現在更地になっています。
1,000平米弱の広い土地で、今後区に活用の打診が想定されますが、土地の活用方針が検討され整備されていくまでには年数を要します。
それまでの間、例えば区が国に土地をお借りし、近隣のご理解も必要かもしれませんが、子どもたちがボール投げをしたり走り回ったりできる場所にすることも検討していただきたいと要望しました。
更地の期間にもできる範囲で有効活用をできるよう今後も働きかけをしてまいります。
その他の事項も含め、委員会当日の資料は👉こちら👈からご覧いただけます。
🌸災害対策調査特別委員会 傍聴
災害対策調査特別委員会では、以下の2つが議論されました。
⒈ 令和4年度総合防災訓練の実施結果について
⒉ 放送大学FM跡地を活用した臨時災害FM放送について
当日の資料は👉こちら👈からご覧ください。
🌸議会運営委員会 傍聴
紹介議員として提出した「文京区議会委員会のインターネット議会中継に関する請願」が審議され、なんと、全会一致で採択されました!
議会のインターネット中継に関しては、これまで議会内でも検討されてきたことですが、各会派様々な意見があり、全会派の同意を得られる落としどころを見つけながら進められてきたため、区民の皆さまの中には「進みが遅い」と感じる方がいらっしゃることも理解いたします。
請願文書にもあるように、私もこれまで、平日の昼間に現地で傍聴しなければ情報が得られないことの不便さを感じていましたし、議事録の公開が委員会終了から数週間かかるため、それまでの間に簡易的に議事録の代わりとしても見ることのできるアーカイブ配信も含め、動画で委員会の様子をお伝えできるようにしてほしいと考えていました。
過去に本会議のインターネット中継が開始された際に、それまでと本会議一般質問のルール自体が改められ、全議員が1年に1回、平等な規定時間の中で質疑するという申し合わせの上開始されたという経緯があったそうです。
今回も話し合わなければいけないことは丁寧に話し合い、区民の皆さまにとって有益な中継が行われるようになればと思っています。
🌸厚生委員会 傍聴
厚生委員会では、以下の9つの事項に関し議論されました。
⒈ 新たな地域福祉保健計画の策定について
⒉ 民間建物を活用した区立放課後等デイサービス事業所等の整備について
⒊ 旧区立特別養護老人ホームの大規模改修に向けた検討について
⒋ 小日向二丁目国有地における特別養護老人ホーム等の整備について
⒌ 本駒込五丁目認知症高齢者グループホームの有償譲渡に伴う運営事業者の変更及び補助金の一部返還について
⒍ 令和4年度ぶんきょうハッピーベイビープロジェクトの実施結果及び今年度の取組みについて
⒎ 自殺対策計画の改定について
⒏ 新型コロナウイルス感染症の現状等について
⒐ 新型コロナウイルスワクチンの接種状況等について
当日の資料は👉こちら👈からご覧いただけます。
🌸文教委員会
委員としては初めての文教委員会でした。
今回の委員会では以下の議案2件と請願4件の審査、報告事項5件についての質疑と、一般質問を2件させていただきました。
📝議案審査
・議案第6号 文京区保育所における保育に関する条例の一部を改正する条例
・議案第8号 文京区立湯島小学校増築校舎借上契約
📝請願審査
・請願第8号 小・中学校全学年において早急に少人数学級の実現を都に求める請願
・請願第9号 小・中学校の学校給食費を無償にすることを求める請願
・請願第10号 「グリホサート農薬」の入っていない安心安全な学校給食の提供を求める請願
・請願第11号 小学校で「ゲノム編集の野菜」を栽培させない、食べさせないことを求める請願
📝報告事項
⒈ 保育所等における第2子保育料の無償化の実施について
⒉ 文京区立小日向台町小学校等改築整備方針について
⒊ 令和6年度使用小学校教科用図書採択について
⒋ 令和3年度体罰等実態把握調査について
⒌ 令和4年度東京都児童・生徒体力・運動能力、生活・運動習慣等調査の結果について
📝一般質問
・ランドセルの選択制について
・学校に通う子どものいる家庭への今後の経済的支援について
内容が非常に多いため、文教委員会に関しては独立した記事を改めて書かせていただきたいと思います。
当日の資料は👉こちら👈からご覧ください。
🌞地域活動報告🌞
🌸わんぱく相撲練習引率
わんぱく相撲東京都大会に出場する文京区選出の子どもたちの最後の稽古を応援してきました。
子どもたちの活躍のため快くご協力くださっている針ヶ谷相撲道場さんに心より感謝申し上げます。
そして、いよいよ25日に開催された東京都大会では、なんと!文京区の4年生男子と4年生女子のお二人がそれぞれ優勝し、全国大会進出という快挙を遂げられました!
さらに、団体戦でも文京区男子が準優勝という素晴らしい成績です。
みんなの頑張りに本当に勇気づけられました。
全国大会もしっかり応援したいと思います。
🌸ガールスカウト東京都217団ウォーターバッジ集会
所属しているガールスカウトで、今週は水の勉強をするために有明にある東京都水の科学館に行ってきました。
ガールスカウト世界連盟の「ウォーターバッジ」の取得を目指し、様々な展示物を見たり体験したりして水の大切さや私たちのところに水が届くまでの仕組みを学びました。
今週も元気に好奇心旺盛に活動するみんなから元気をもらいました。